Multi vendor shopping solution without price and payment with auto login

  • Posts: 26
  • Thank you received: 1
8 years 11 months ago #255696

Hello,

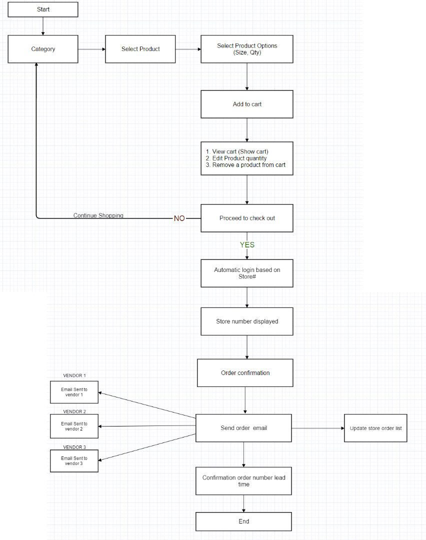
Could you please tell me if it is possible to create multi vendor shopping solution without price and payment with HikaMarket Multi-vendor? This shopping cart will only be accessible to the company staff members.

The company has different regions and each region will have access to the website with a different URL.

For example:
region1.domain.com,
region2.domain.com,
region3.domain.com etc…

and each region has a unique store ID. For example
if you are accessing the website with "region1.domain.com" URL the STORE ID would be REG1
and if you are accessing the website with "region2.domain.com" URL the STORE ID would be REG2 and so on.

Could you please let me know if we can achieve the following

  1. Add products without price
  2. Display the store ID on the cart page based on the URL
  3. User can add products to the cart and proceed to checkout with automatic login, based on the store ID which is based on the region URL (User must not login manually)
  4. Checkout without payment
  5. After the checkout an email should be sent to each vendor with store ID and list of the products.

Please let me know if this can be done with HikaMarket Multi-vendor?

I have attached the flow of the shopping cart i am trying to create.

Thank you

Attachments:

Please Log in or Create an account to join the conversation.

  • Posts: 26289
  • Thank you received: 4047
  • MODERATOR
8 years 11 months ago #255708

Hi,

If you have products without price, there will be no need of payment method to to finish the order and with the plugin "validate free order" you can make these order automatically confirmed.

HikaMarket multi-vendor can automatically notify his administrators with emails ; that's also not a problem.

Thanks to "JMS Multisites" you can have several subdomains and each domain can be affected to a specific vendor.

Now, about the "automatic login" and the display of the store ID on the cart page ; I am not sure of what you're asking for in the first and the second will just require a little view override.
HikaShop Business have a "guest checkout" feature ; Joomla have some auto-login plugins but like that I can't give you any advice without being sure of your need.

Regards,


Jerome - Obsidev.com
HikaMarket & HikaSerial developer / HikaShop core dev team.

Also helping the HikaShop support team when having some time or couldn't sleep.
By the way, do not send me private message, use the "contact us" form instead.

Please Log in or Create an account to join the conversation.

  • Posts: 26
  • Thank you received: 1
8 years 11 months ago #256107

Hi Jerome, thank you very much for your reply,

Instead of using "JMS Multisites"  can we use "Virtual Domains"?

Regarding Automatic login and Store ID#

I don't think guest checkout is good enough because we need the user to be able to check the order history.

So let me to try to explain little bit more what we want to do. First of all no registration is allowed on the website, all the users will be create manually by the admin.

each user created by the admin will have the username as the Store id.
For example
username1 = store1
usenamer2 = store2

So for example if a user visits the website with the following url region1.domain.com/index.php?id=store1
Is it possible to grab the id "store1" from the URL and maybe put it in a session, and then make the visitor to login automatically based on this id. Because we already have a registerd user with this username.

Could please let me know if we can achieve something similar?

Thank you

The following user(s) said Thank You: jdoe

Please Log in or Create an account to join the conversation.

  • Posts: 26289
  • Thank you received: 4047
  • MODERATOR
8 years 11 months ago #256115

Hi,

I do know that JMS and HikaMarket are compatible ; I do not know if "Virtual Domains" have an integration with HikaMarket, it could require a specific development.

About your request ; there is nothing available in HikaShop/HikaMarket or any extension I know that will provide such kind of feature.
But with some development and some time, everything is possible !
I have to admit that I'm not a really good with your requirement regarding the security, allowing to login with any account with just a username is kind of dangerous (and an open breach for hacking).

Regards,


Jerome - Obsidev.com
HikaMarket & HikaSerial developer / HikaShop core dev team.

Also helping the HikaShop support team when having some time or couldn't sleep.
By the way, do not send me private message, use the "contact us" form instead.

Please Log in or Create an account to join the conversation.

  • Posts: 26
  • Thank you received: 1
8 years 11 months ago #256127

Hello Jerome,

Security is not a big concern, because this website is not for public use. Only certain computers have access to this website within the company.

Could anyone please direct me to any tutorial or a post where I can get some basic ideas how to do this??

Thank You guys

Please Log in or Create an account to join the conversation.

  • Posts: 26289
  • Thank you received: 4047
  • MODERATOR
8 years 11 months ago #256138

Hi,

You have the HikaShop documentation for HikaShop triggers and some development in the HkaShop environment.
www.hikashop.com/support/documentation/6...r-documentation.html

And HikaMarket also have his documentation page for development
www.hikashop.com/support/documentation/1...arket-developer.html

Regarding your request ; the biggest points are related to the automatic login ; which is related to the Joomla core.
So the Joomla documentation website ( docs.joomla.org/Portal:Developers/en ) or the Joomla forum would be a better help.

The second part would be the product filtering depending the store. That part will use two triggers, one for HikaShop and the other for HIkaMarket.
In HikaMarket you can find already two plugins which allow to filters products & vendors depending a value provided by a user (city / postcode) ; these are the "vendor location filter" plugin ; you could use these plugin are sample code or base for your own custom plugin.

Regards,


Jerome - Obsidev.com
HikaMarket & HikaSerial developer / HikaShop core dev team.

Also helping the HikaShop support team when having some time or couldn't sleep.
By the way, do not send me private message, use the "contact us" form instead.

Please Log in or Create an account to join the conversation.

  • Posts: 26
  • Thank you received: 1
8 years 11 months ago #256416

Thank you Jerome for providing this information,

sorry i have one more question. is it possible to send the order to an email address based on the URL variable?

for example: if a user is accessing the website from this URL domain.com/index.php?regionid=123&storeid=1
after checkout send the list of the products to this email ( region-123@doamin.com) based on the regionid,

and if a different user access the website with different region id for example domain.com/index.php?regionid=145&storeid=2
then send the product list to this email address region-145@doamin.com

is it possible to change part of the email address based on the regionid

for example do to something similar:

if (isset($_GET[regionid])) {
$regionid = $_GET[regionid];

$regionEmail = region-$regionid@doamin.com;
}

Please Log in or Create an account to join the conversation.

  • Posts: 26289
  • Thank you received: 4047
  • MODERATOR
8 years 11 months ago #256420

Hi,

Whom email ? Admin ? Vendor ? Customer ?
Please be really precise and specific in your messages.

Regards,


Jerome - Obsidev.com
HikaMarket & HikaSerial developer / HikaShop core dev team.

Also helping the HikaShop support team when having some time or couldn't sleep.
By the way, do not send me private message, use the "contact us" form instead.

Please Log in or Create an account to join the conversation.

  • Posts: 26
  • Thank you received: 1
8 years 11 months ago #256492

Hi Jerome,

I will try to explain more. So we have one main vendor and this vendor is divided in to 10 different regions, and each region has different email address.
if a purchase is made within the region 1 then the email needs to be send to region 1. If a purchase is made within region 2 then the email needs to be sand to region 2.
We use URL parameters to distinguish the difference between the regions.
For example: /index.php?regionid=123 and /index.php?regionid=145

Based on the URL parameters can we send emails to a vendor who has more than one emaill address?

Thank you

Last edit: 8 years 11 months ago by lyran.

Please Log in or Create an account to join the conversation.

  • Posts: 26289
  • Thank you received: 4047
  • MODERATOR
8 years 11 months ago #256504

Hi,

Your request is related to a custom development to have custom feature.
I recommend you to contact a developer for such kind of specific task.

Regards,


Jerome - Obsidev.com
HikaMarket & HikaSerial developer / HikaShop core dev team.

Also helping the HikaShop support team when having some time or couldn't sleep.
By the way, do not send me private message, use the "contact us" form instead.

Please Log in or Create an account to join the conversation.

  • Posts: 26
  • Thank you received: 1
8 years 11 months ago #256557

Jerome thank you for getting back to me,

Can we somehow send emails to different administrators based on the url parameters, when a purchase is made?

Thank you

Please Log in or Create an account to join the conversation.

  • Posts: 26289
  • Thank you received: 4047
  • MODERATOR
8 years 11 months ago #256560

Hi,

Like I wrote you some days ago.

You have the HikaShop documentation for HikaShop triggers and some development in the HkaShop environment.
www.hikashop.com/support/documentation/6...r-documentation.html


And more precisely for your question :
www.hikashop.com/support/documentation/6...tml#onBeforeMailSend

Regards,


Jerome - Obsidev.com
HikaMarket & HikaSerial developer / HikaShop core dev team.

Also helping the HikaShop support team when having some time or couldn't sleep.
By the way, do not send me private message, use the "contact us" form instead.

Please Log in or Create an account to join the conversation.

  • Posts: 26
  • Thank you received: 1
8 years 10 months ago #257232

Jerome Thank you, I do apologise if i ask to many questions.

Could you please confirm, to send the order invoice manually to selected emails, I need to create new plugin? or i can do it in a view?

Please Log in or Create an account to join the conversation.

  • Posts: 26289
  • Thank you received: 4047
  • MODERATOR
8 years 10 months ago #257234

Hi,

It requires the development of a custom plugin.

Regards,


Jerome - Obsidev.com
HikaMarket & HikaSerial developer / HikaShop core dev team.

Also helping the HikaShop support team when having some time or couldn't sleep.
By the way, do not send me private message, use the "contact us" form instead.

Please Log in or Create an account to join the conversation.

  • Posts: 26
  • Thank you received: 1
8 years 10 months ago #257704

Hello,

I have been trying to create a simple plugin. I am not a PHP developer and I understand that this might be bad way of doing things but i ask if you could direct me to the right direction.
Do you think there is something i can improve with this coding?

I am trying to send order invoice to different email addresses based on the url variable named "region"

<?php

defined('_JEXEC') or die('Restricted access');
?><?php
class plgHikashopManualMailSend extends JPlugin {

	function __construct(&$subject, $config){
		parent::__construct($subject, $config);
		if(!isset($this->params)){
			$plugin = JPluginHelper::getPlugin('hikashop', 'ManualMailSend');
			if(version_compare(JVERSION,'2.5','<')){
				jimport('joomla.html.parameter');
				$this->params = new JParameter($plugin->params);
			} else {
				$this->params = new JRegistry($plugin->params);
			}
		}
	}


	function onBeforeMailSend(&$mail,&$mailer) {

		$session = JFactory::getSession();
		$fhalf    = "remerch";
		$shalf    = "@domain.co.uk";
		$regionId = $session->get('region');      
		$regEmail = $fhalf.$regionId.$shalf;

		function sendMail(&$mail){
				if(!empty($mail->dst_email)){
					$this->mailer->addRecipient($regEmail);
				}

				$result = $this->mailer->Send();
				if(!$result || !empty($result->message)) {
					$this->mail_success = false;
				}
				if(!empty($result->message)) {
				}

				return $result;
		}
	}
}


EDIT: This code works but I receive 6 emails
function onBeforeMailSend(&$mail,&$mailer) {

		if(!empty($mail->dst_email)){
			$mailer->addRecipient($regEmail);
		}


		$result = $mailer->Send();
			if(!$result || !empty($result->message)) {
				$mail_success = false;
		}
		if(!empty($result->message)) {
		}

		return $result;

	}

Attachments:
Last edit: 8 years 10 months ago by lyran.

Please Log in or Create an account to join the conversation.

  • Posts: 26289
  • Thank you received: 4047
  • MODERATOR
8 years 10 months ago #257714

Hi,

I'm sorry but we are providing "user support" in that forum ; your request is going outside of our way of action.
If you do not have the required development knowledge, I recommend you to contact a third party developer in order to help you in your specific task.

Regards,


Jerome - Obsidev.com
HikaMarket & HikaSerial developer / HikaShop core dev team.

Also helping the HikaShop support team when having some time or couldn't sleep.
By the way, do not send me private message, use the "contact us" form instead.

Please Log in or Create an account to join the conversation.

  • Posts: 26
  • Thank you received: 1
8 years 10 months ago #257767

Hi Jerome, Yes I understand and I want to say Thank You for your time and support, I know I have asked to many questions. Thank You again.

Actually I am not in a position where I can hire HikaShop developer, otherwise I would not be here.

Is there any other user in this forum can maybe provide little assistant?

Thank you guys

Please Log in or Create an account to join the conversation.

  • Posts: 26289
  • Thank you received: 4047
  • MODERATOR
8 years 10 months ago #257785

Hi,

Well, we can for sure help for technical questions related to HikaShop but in your case it is really custom development and not fully related to HikaShop.
Even if you want to interact with the HikaShop emails ; the all algorithm and processing is related to extra parameters which are not related to us or our support.
For the part which have to handle the parameters and the session ; I would more recommend you to find some help in the Joomla forum.

But if you have issues with the email address modifications ; feel free to contact us.
Now, when you want to completely change who will receive the email ; you need to change the variable

$mail->dst_email

To be sure that you will only modify specific email ; please read the content of
$mail->mail_name
It contains the "mail name" ; so you will know if it is a "order_admin_notification", a "order_creation_notification", or a "contact_request", etc.
Otherwise, you might modify the order notifications to the customer and notify too much your "vendors" with emails they don't need to receive.

Regards,


Jerome - Obsidev.com
HikaMarket & HikaSerial developer / HikaShop core dev team.

Also helping the HikaShop support team when having some time or couldn't sleep.
By the way, do not send me private message, use the "contact us" form instead.

Please Log in or Create an account to join the conversation.

Moderators: Obsidev
Time to create page: 0.095 seconds
Powered by Kunena Forum